|
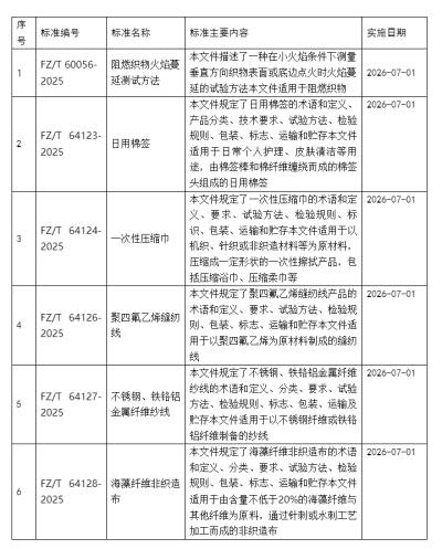
今年,这6项产业用纺织品行业标准即将实施时间:2026-01-06 近期,中华人民共和国工业和信息化部发布公告(2025年 第41号),批准《电动汽车运行碳减排量评估方法》《个人信息保护术语》等748项行业标准,其中包括6项产业用纺织品行业标准,详情见下表。
|
|
今年,这6项产业用纺织品行业标准即将实施时间:2026-01-06 近期,中华人民共和国工业和信息化部发布公告(2025年 第41号),批准《电动汽车运行碳减排量评估方法》《个人信息保护术语》等748项行业标准,其中包括6项产业用纺织品行业标准,详情见下表。
|